| 中文 | English语言:
 
2023北京大豆食品展
 

北京大豆食品展
 
关注我们

  • 官方微信

  • 负责人

  • 主办单位
    中原四季水产物流港
    承办单位
    中昊科隆展览有限公司
    快速连接
        联系我们 酒店住宿
        航班及抵达 资料下载

    联系我们

    电话
    18516636789

    E-mail
    zhkl8899@163.com

    您现在的位置:首页> 新闻中心 > 展会动态

    展会动态

    大豆展资讯|2022年豆制品销售额将持续增长

    时 间:2023-02-07     作者:北京大豆食品展小编     来源:www.bjddzp.com

    大豆展资讯|2022年豆制品销售额将持续增长

    豆制品是以大豆、小豆、青豆、豌豆、蚕豆等豆类为主要原料,经加工而成的食品。大多数豆制品是大豆的豆浆凝固而成的豆腐及其再制品。

    豆制品主要分为新鲜豆制品、植物蛋白饮品、休闲豆制品以及其他类等四大类。

    豆制品主要分类

    大豆展资讯|2022年豆制品销售额将持续增长

    资料来源:共研网整理

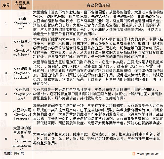
    大豆浑身都是宝,除开发大豆主产品外,还要开发以上这些对人体有特殊功能的生理活性物质的副产品。特别是大豆食品具有抗癌作用,对胃癌、肺癌、大肠癌、乳腺癌、前列腺癌、胰腺癌等有防治和抑制作用。

    大豆及其制品商业价值分析

    大豆展资讯|2022年豆制品销售额将持续增长

    资料来源:共研网整理

    中国是大豆的故乡,中国栽培大豆已有五千年的历史。同时也是最早研发生产豆制品的国家。几千年来,中国古代劳动人民利用各种豆类创制了许多影响深远、广为流传的豆制品。

    豆制品具有丰富的产品体系,深受广大人民喜爱。随着豆制品消费人群不断增多,我国食品工业大豆消费量不断增长。据统计2021年我国消费总量在1525万吨左右,较2020年增长65万吨左右。

    2015-2021年中国食品工业大豆消费量走势

    大豆展资讯|2022年豆制品销售额将持续增长

    资料来源:共研网整理

    2015年我国豆制品加工业投豆量为600万吨,2021年我国豆制品加工业投豆量增长至925万吨,2015-2021年期间增长了325万吨。

    2015-2021年中国豆制品加工业大豆消费量走势

    大豆展资讯|2022年豆制品销售额将持续增长

    资料来源:共研网整理

    据相关数据统计,我国豆制品行业前50强销售额呈直线增长趋势,2021年我国豆制品行业前50强销售额从2015年的167.94亿元增长至327.3亿元,几乎翻了一倍,预计2022年将持续增长。

    2015-2021年中国豆制品行业前50强销售额情况

    大豆展资讯|2022年豆制品销售额将持续增长

    资料来源:共研网整理

    更多本行业详细的研究分析见共研网《2023-2029年中国豆制品市场调查与行业前景预测报告》,同时共研产业研究院还提供产业数据、产业研究、政策研究、产业链咨询、产业图谱、产业规划、可行性分析、商业计划书、IPO咨询等产品和解决方案。

    北京大豆展资讯|2022年豆制品销售额将持续增长